Table of Contents
Overview – Female Reproductive Physiology
Female reproductive physiology includes the hormonal regulation of puberty, the menstrual cycle, and gamete production through oogenesis. This foundational knowledge is essential for understanding fertility, menstrual disorders, and hormonal pathologies. This guide outlines key physiological milestones from puberty to ovulation and fertilisation, and is a critical topic in OSCE preparation and written exams.
Puberty
- Definition: Gradual transformation from a child into a sexually mature adult.
- Female Puberty:
- Marked by the onset of menarche (first menstrual period), average age ~13 years.
- Initiation:
- Activation of the hypothalamo-pituitary-gonadal axis (HPG axis).
- ↓ Sensitivity of hypothalamus to inhibitory steroid feedback → ↑ GnRH → ↑ FSH & LH → stimulation of ovaries → ↑ Oestrogen & Progesterone → sexual maturation.
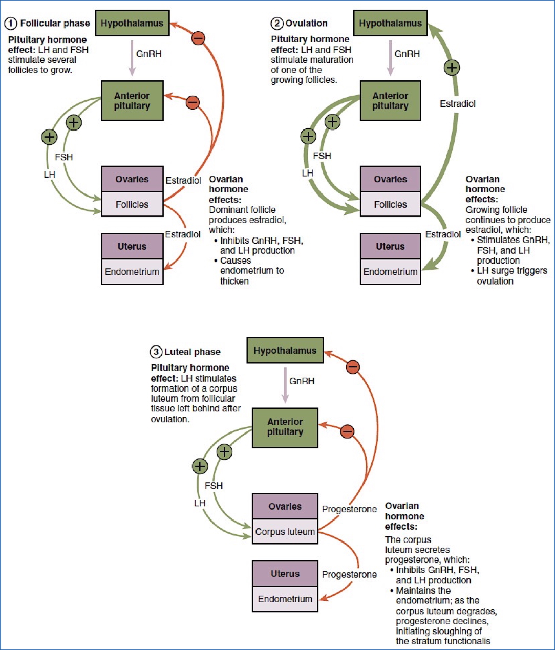
The Female Reproductive Cycle
- Typical duration: ~28 days
- Phases include:
Days 1–5: Menstruation
- Endometrial shedding
- Low hormone levels: FSH, LH, oestrogen, progesterone.
Days 5–14: Follicular (Proliferative) Phase
- Follicular recruitment and growth.
- Endometrial proliferation.
- Rising oestrogen levels from maturing follicles.
Day 14: Ovulation
- FSH & LH surge → rupture of the dominant follicle.
- Secondary oocyte is released into the peritoneal cavity, then drawn into the fallopian tube.
- Fertile period begins.
Days 14–28: Luteal Phase
- Corpus luteum forms from residual follicle.
- Secretes progesterone (and some oestrogen) to maintain endometrium.
- If no fertilisation, corpus luteum degenerates → ↓ progesterone/oestrogen.
Day 28: End of Cycle
- Hormonal withdrawal → spasm of endometrial arteries → menstruation begins anew.


Female Meiosis – Oogenesis
- Oogenesis: Formation of female gametes (ova) via meiosis.
- Predetermined egg pool: Females are born with ~2 million primary oocytes; ~250,000 remain by puberty.
Oogenesis Stages
- Fetal Period:
- Oogonia multiply via mitosis → form primary oocytes.
- Each primary oocyte is surrounded by follicle cells → primordial follicle.
- Meiosis I begins but arrests in prophase I.
- Puberty to Menopause:
- Monthly recruitment of primary oocytes.
- LH surge → selected oocyte resumes meiosis I.
- Produces:
- Secondary oocyte (large, nutrient-rich)
- First polar body (small, non-functional)
- Ovulation:
- Secondary oocyte arrests in metaphase II.
- Will only complete meiosis II if fertilised by sperm.
- Produces:
- Ovum (functional gamete)
- Second polar body
Note:
- Final oogenesis yields 1 ovum + up to 3 polar bodies.
- Only the ovum is a viable gamete; polar bodies degenerate.


Summary – Female Reproductive Physiology
Female reproductive physiology involves the complex hormonal control of puberty, menstrual cycling, and gamete development via oogenesis. These coordinated systems underpin fertility, menstruation, and hormonal feedback regulation. For a broader context, see our Obstetrics Overview page.